材料科学与工程学院2026年
硕士研究生调剂工作实施细则
一、调剂基本要求
符合《内蒙古工业大学2026年硕士研究生招生考试复试录取工作办法》中的考生调剂基本要求。
二、调剂学术要求
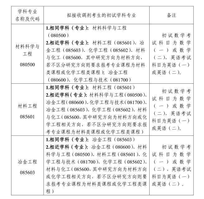
1.学科专业要求
坚持择优选拔原则,除满足考生调剂基本要求外,根据学术培养需要,确定调剂学术要求如下表:
表1调剂学术要求

2.排序原则
第一志愿报考学科符合上述条件的考生按照初试总成绩由高到低,依次调剂,额满为止;总成绩之和相同时,按照数学、英语、政治的科目顺序,分数从高到低调剂。
三、调剂比例
调剂比例不低于120%。
四、调剂志愿解锁申请
如需提前解锁本院调剂志愿,请使用考生本人在2026年研究生考试报名时填写的电子邮箱发送个人信息(包括准考证号、姓名、身份证号) 至 ngdclxyyjstj@imut.edu.cn,以便学校确认身份并进行调剂志愿解锁操作。
五、咨询电话
0471-6578861,刘老师
时间:工作日 上午8:30-12:00,下午2:30-6:00。
六、材料科学与工程学院2026年调剂咨询群
